開發流程指南 (Development Process Guide)
一、API介紹
| API 種類 | 說明 | 必要 |
|---|---|---|
| 授權創建API | 平台透過此API向街口發起授權創建請求,並取得授權綁定導向網址。平台以此網址進行轉導,接續後續的授權綁定流程。 | Y |
| 授權扣款API | 此API使用於已授權綁定成功的階段,由平台向街口發起授權扣款請求。因授權已成功綁定,所以經過街口驗證無誤後,將對已授權的用戶進行扣款,同時也會發推播到街口APP通知用戶扣款結果。 | Y |
| 授權狀態查詢API | 此API提供平台查詢用戶目前的授權狀態。 | Y |
| 授權終止API | 平台可透過此API進行授權綁定的終止。 | Y |
二、整合流程 (Integration Workflow)
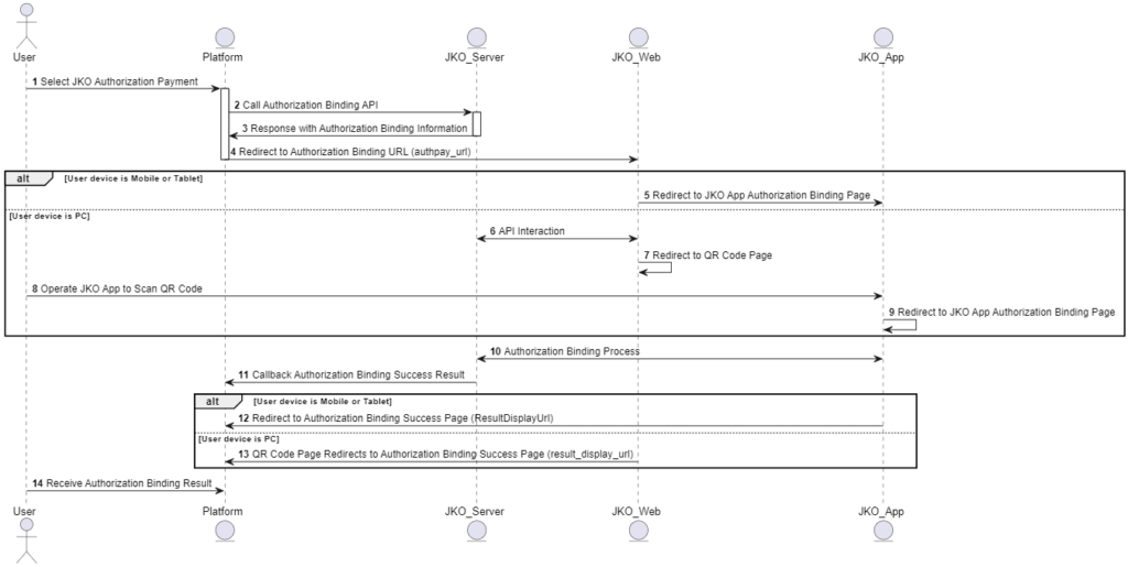
授權綁定 Authorization Binding

流程圖細部步驟說明
- 使用者在平台選擇街口支付進行授權綁定扣款
- 平台打 授權創建API 進行授權綁定
- 從Response取得授權綁定資訊,如街口端授權編號, 授權綁定導向網址…等等
- 平台需使用步驟3中得到的授權綁定導向網址,轉導至街口Web,街口Web會依照user agent判斷使用者裝置進行不同的流程
- 若使用者裝置為手機平板,則讓手機平版轉導到街口APP,進入授權扣款綁定頁面
- 街口內部API交互
- 若使用者裝置為電腦PC,則在PC上呈現 QR Code網頁,提供使用者掃碼
- 使用者開啟手機/平板的街口APP,掃描PC上呈現的 QR Code
- 讓手機平版轉導到街口APP,進入授權扣款綁定頁面
- 使用街口APP操作綁定流程
- 街口Server Callback授權成功結果給外部,Callback URL為平台在授權創建API Request中提供的result_url
- 若使用者裝置為手機平板,手機平版將由 街口APP 轉導到 平台授權成功頁面
- 若使用者裝置為電腦PC,電腦PC將由 QR Code網頁 轉導到 平台授權成功畫面
- 使用者得知授權綁定結果
授權扣款 Authorization Deduction

流程圖細部步驟說明
- 平台call 授權扣款API 進行扣款
- 街口Server進行用戶扣款流程
- 經由街口APP推播通知使用者授權扣款結果
- 回傳平台 授權扣款結果
授權狀態查詢 Inquiry on Authorization Status

流程圖細部步驟說明
- 平台call 授權狀態查詢API 進行扣款
- 街口Server進行用戶授權狀態查詢流程
- 回傳平台 用戶授權狀態查詢結果
授權終止 Cancellation on Authorization

流程圖細部步驟說明
- 平台call 授權終止API 進行扣款
- 街口Server進行終止用戶授權流程
- 回傳平台 終止用戶授權結果